近日,重庆市教育委员会、重庆市人民政府教育督导室公布第七届教育督导典型案例及研究论文评选结果。我校马克思主义学院教师曾令斌副教授、张建军教授共同撰写的《思政课“三维四驱”教学督导体系创新研究》荣获研究论文一等奖。

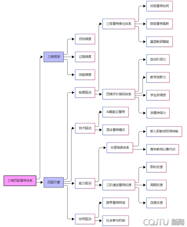
成果系统介绍了我校创新构建的“三维四驱”思政课教学督导体系。该体系以“目标—过程—效能”为三维框架,以“制度、技术、能力、协同”为四轮驱动,实现了督导模式从“监管”向“赋能”、从“经验”向“证据”的根本转变。实践中,通过三级督导闭环、跨学科联盟等举措,显著提升了思政课教学质量和教师专业发展水平,形成了可复制、可推广的思政课督导“交大经验”。

重庆交通大学思政课“三维四驱”督导体系
此次获奖充分肯定了我校在思政课教学督导机制创新方面的探索成效,为新时代高校思政课建设与督导改革提供了典型实践参考。